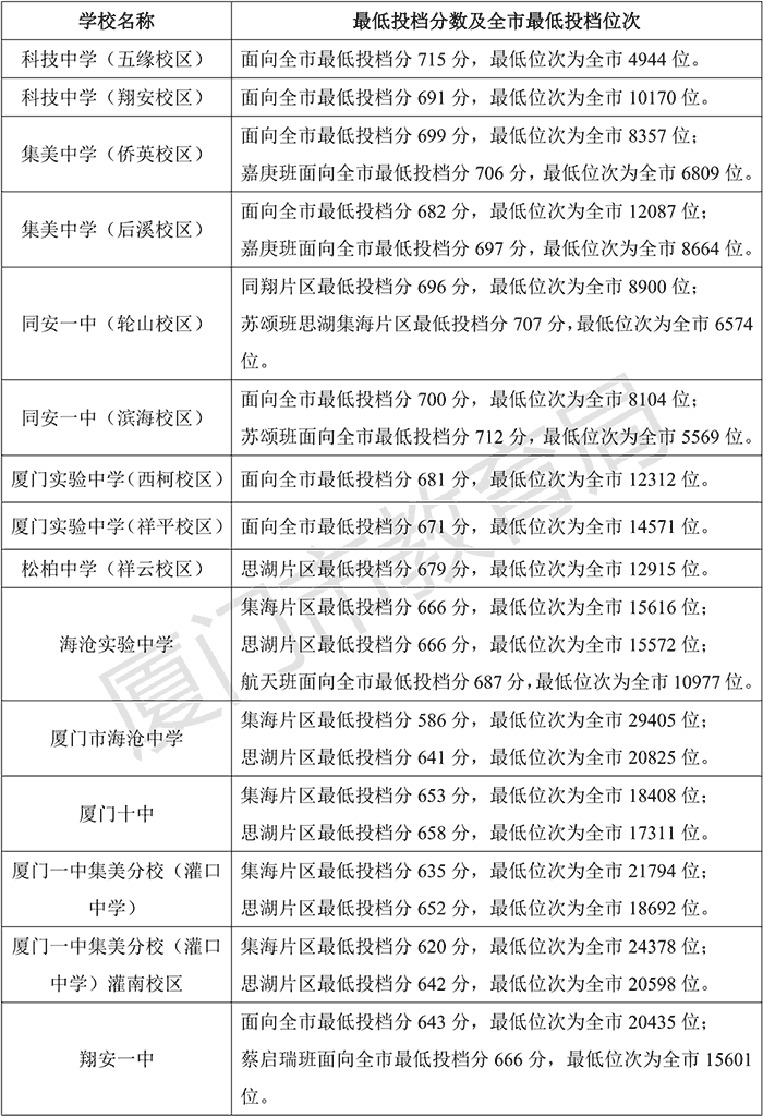
2025年厦门市中考各中学普通生录取的最低投档分数和全市最低投档位次如下:




厦门一中
思明校区:思湖片区745分,位次754;集海同翔片区755分,位次239.
海沧校区:面向全市728分,位次2677.
双十中学
枋湖校区:思湖片区745分,位次778;集海同翔片区757分,位次178.
翔安校区:面向全市725分,位次3271.
厦门外国语学校
海沧校区:面向全市740分,位次1143;钱学森班面向全市750分,位次478.
集美校区:面向全市723分,位次3578;钱学森班面向全市726分,位次2945.
厦门六中
东渡校区:思湖片区711分,位次5752;博雅班面向全市720分,位次4090.
同安校区:面向全市694分,位次9358;博雅班面向全市708分,位次6389.
厦门二中
五缘校区:面向全市704分,位次7221;南强班面向全市712分,位次5662.
集美校区:面向全市688分,位次10661;南强班面向全市703分,位次7563.
科技中学
五缘校区:面向全市715分,位次4944.
翔安校区:面向全市691分,位次10170.
集美中学
侨英校区:面向全市699分,位次8357;嘉庚班面向全市706分,位次6809.
后溪校区:面向全市682分,位次12087;嘉庚班面向全市697分,位次8664.
同安一中
滨海校区:面向全市700分,位次8104;苏颂班面向全市712分,位次5569.
轮山校区:同翔片区696分,位次8900;苏颂班思湖集海片区707分,位次6574.
厦门实验中学
西柯校区:面向全市681分,位次12312.
祥平校区:面向全市671分,位次14571.
海沧实验中学
集海片区666分,位次15616;思湖片区666分,位次15572;航天班面向全市687分,位次10977.
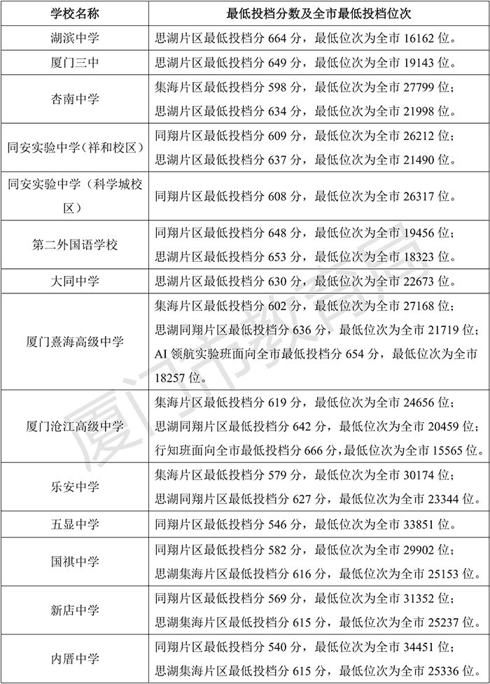
湖滨中学
思湖片区664分,位次16162.
厦门十中
集海片区653分,位次18408;思湖片区658分,位次17311.
厦门三中
思湖片区649分,位次19143.
第二外国语学校
同翔片区648分,位次19456;思湖片区653分,位次18323.
翔安一中
面向全市643分,位次20435;蔡启瑞班面向全市666分,位次15601.
厦门一中集美分校(灌口中学)
集海片区635分,位次21794;思湖片区652分,位次18692.
大同中学
思湖片区630分,位次22673.
厦门一中集美分校(灌口中学)灌南校区
集海片区620分,位次24378;思湖片区642分,位次20598;同翔片区620分,位次24492;思湖集海片区624分,位次23839;全市科创班662分,位次16405.
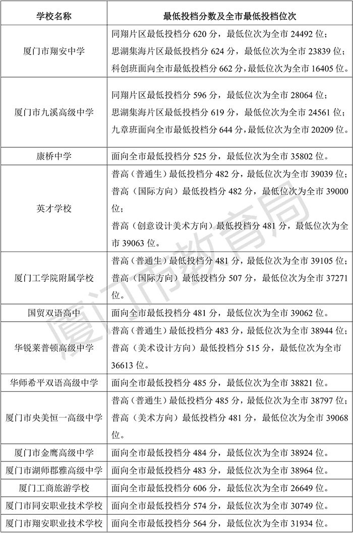
翔安中学
集海片区619分,位次24656;思湖同翔片区642分,位次20459;全市行知班666分,位次15565.
沧江高级中学
同翔片区609分,位次26212;思湖片区637分,位次21490.
同安实验中学
祥和校区:同翔片区608分,位次26317.
科学城校区:集海片区602分,位次27799;思湖同翔片区636分,位次21719;全市AI航天班654分,位次18257.
熹海高级中学
集海片区598分,位次27799;思湖片区634分,位次21998;同翔片区596分,位次28064;思湖集海片区619分,位次24561;全市九章班644分,位次20209.
杏南中学
集海片区586分,位次29405;思湖片区641分,位次20825.
九溪高级中学
同翔片区582分,位次29902;思湖集海片区616分,位次25153.
海沧中学
集海片区579分,位次30174;思湖同翔片区627分,位次23344.
国祺中学
同翔片区569分,位次31352;思湖集海片区615分,位次25237.
乐安中学
集海片区546分,位次33851.
新店中学
同翔片区540分,位次34451;思湖集海片区615分,位次25336.
五显中学
同翔片区546分,位次33851.
内厝中学
同翔片区540分,位次34451;思湖集海片区615分,位次25336.
标签:





留言评论