2025年中山市中考各中学录取分数线详细如下:
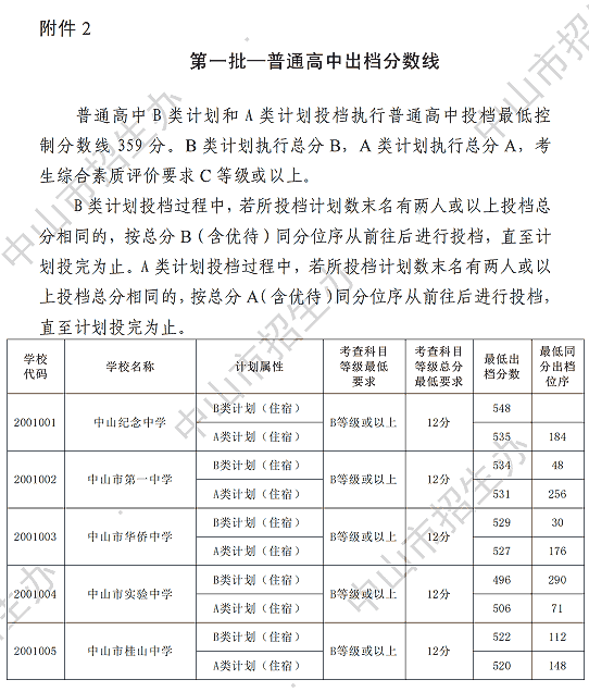
第一批普通高中出档分数线
| 学校代码 | 学校名称 | 计划属性 | 考查科目等级最低要求 | 考查科目等级总分最低要求 | 最低出档分数 | 最低同分出档位序 |
|---|---|---|---|---|---|---|
| 2001001 | 中山纪念中学 | B类计划(住宿) | B等级或以上 | 12分 | 548 | — |
| A类计划(住宿) | — | — | 535 | 184 | ||
| 2001002 | 中山市第一中学 | B类计划(住宿) | B等级或以上 | 12分 | 534 | 48 |
| A类计划(住宿) | — | — | 531 | 256 | ||
| 2001003 | 中山市华侨中学 | B类计划(住宿) | B等级或以上 | 12分 | 529 | 30 |
| A类计划(住宿) | — | — | 527 | 176 | ||
| 2001004 | 中山市实验中学 | B类计划(住宿) | B等级或以上 | 12分 | 496 | 290 |
| A类计划(住宿) | — | — | 506 | 71 | ||
| 2001005 | 中山市桂山中学 | B类计划(住宿) | B等级或以上 | 12分 | 522 | 112 |
| A类计划(住宿) | — | — | 520 | 148 | ||
| 2001006 | 中山市第二中学 | B类计划(住宿) | B等级或以上 | 9分 | 495 | 237 |
| A类计划(住宿) | — | — | 490 | 97 | ||
| 2001007 | 中山市广东博文学校 | B类计划(自费生) | — | — | 430 | 126 |
| A类计划(自费生) | — | — | 427 | 59 | ||
| 2001008 | 中山市华辰实验中学 | B类计划(参公收费生) | B等级或以上 | 12分 | 542 | 16 |
| A类计划(参公收费生) | — | — | 531 | 155 | ||
| A类计划(自费生) | — | — | 490 | 47 | ||
| 2001009 | 中山市杨仙逸中学 | A类计划(住宿) | B等级或以上 | 9分 | 487 | 172 |
| 2001010 | 中山市龙山中学 | B类计划(住宿) | B等级或以上 | 9分 | 494 | 152 |
| A类计划(住宿) | — | — | 500 | 159 | ||
| 2001011 | 中山市小榄中学(中山市外国语学校) | A类计划(住宿) | B等级或以上 | 9分 | 476 | 55 |
| A类计划(走读) | — | — | 469 | 52 | ||
| 2001012 | 中山市东区中学 | A类计划(住宿) | B等级或以上 | 9分 | 482 | 197 |
| A类计划(走读) | — | — | 473 | 196 | ||
| 2001013 | 中山市濠头中学(中山市艺术学校) | A类计划(住宿) | B等级或以上 | 9分 | 463 | 51 |
| A类计划(走读) | — | — | 473 | 177 | ||
| 2001014 | 中山市古镇高级中学 | A类计划(住宿) | B等级或以上 | 9分 | 462 | 9 |
| 2001015 | 中山市东升高级中学 | B类计划(住宿) | B等级或以上 | 9分 | 486 | 112 |
| A类计划(住宿) | — | — | 468 | 78 | ||
| 2001023 | 中山市民众德恒学校 | B类计划(自费生) | — | — | 404 | — |
| A类计划(自费生) | — | — | 391 | — | ||
| 2001026 | 中山市迪茵公学 | A类计划(参公收费生) | B等级或以上 | 9分 | 541 | 24 |
| A类计划(自费生) | — | — | 416 | 15 | ||
| 2001030 | 中山市永安中学 | B类计划(住宿) | B等级或以上 | 9分 | 509 | 279 |
| A类计划(住宿) | — | — | 518 | 131 | ||
| 2001031 | 中山市烟洲中学 | B类计划(住宿) | B等级或以上 | 9分 | 506 | 128 |
| A类计划(住宿) | — | — | 514 | 212 | ||
| 2001034 | 中山市弘科未来学校 | B类计划(自费生) | — | — | 367 | — |
| A类计划(参公收费生) | B等级或以上 | 9分 | 475 | — | ||
| A类计划(自费生) | — | — | — | — |
注:“—”表示计划未完成或无相关要求。

标签:





留言评论