2025年海口市中考各中学录取分数线详细如下,供大家参考:




第一批投档分数线(部分)
海南中学(府城校区)
海口市:867分
综合素质评价等级A,语文、数学、英语三科原始分总分331分及以上
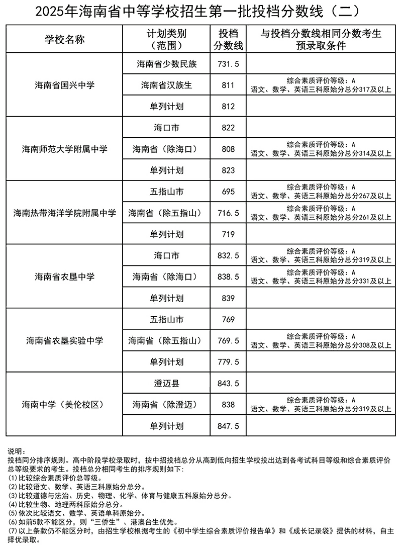
海南省国兴中学
海南省汉族生:811分
综合素质评价等级A,语文、数学、英语三科原始分总分317分及以上
海南师范大学附属中学
海口市:822分
海南省(除海口):808分
综合素质评价等级A,语文、数学、英语三科原始分总分314分及以上
海南华侨中学
海口市统招生:849.5分
综合素质评价等级A,语文、数学、英语三科原始分总分330分及以上
海口市第一中学
海口市统招生:834分
综合素质评价等级A,语文、数学、英语三科原始分总分326分及以上,道德与法治、历史、物理、化学、体育与健康五科原始分总分425分及以上
海口实验中学
海口市统招生:797分
综合素质评价等级A,语文、数学、英语三科原始分总分302分及以上,道德与法治、历史、物理、化学、体育与健康五科原始分总分412分及以上
海口市琼山中学
海口市统招生:815.5分
综合素质评价等级A,语文、数学、英语三科原始分总分316分及以上
海口市第四中学
海口市统招生:804.5分
综合素质评价等级A,语文、数学、英语三科原始分总分315分及以上
北京师范大学海口附属学校
海口市统招生:842.5分
综合素质评价等级A,语文、数学、英语三科原始分总分322分及以上
海口市第二中学
海口市统招生:787.5分
第二批指标到校投档分数线(部分)
海口市第二中学
不同毕业学校分数线在787.5分至843.5分之间,具体以各校实际录取情况为准
第三批投档分数线(部分)
海口市长流中学
正取生:743分
综合素质评价等级A,语文、数学、英语三科原始分总分283分及以上
海口海港学校
正取生:755.5分
综合素质评价等级A,语文、数学、英语三科原始分总分293分及以上
海口市琼山华侨中学
正取生:766.5分
综合素质评价等级A,语文、数学、英语三科原始分总分276分及以上
以上分数线仅供参考,实际录取情况可能因招生计划调整、考生报考情况等因素有所变动。建议以海口市教育局官方发布的最新信息为准。
标签:





留言评论