五、报名考试费用
根据《甘肃省发展和改革委员会甘肃省财政厅关于理顺和调整我省教育考试收费标准的通知》(甘发改价格〔2023〕523号)规定,普通高中学业水平合格性考试报名考试费按照每生每科20元收取。
六、工作要求
(一)加强组织领导
各级教育考试招生机构和高中学校要高度重视报名工作,加强组织领导,提前安排部署,认真制定报名工作的具体实施办法、工作流程及处置预案。对报名过程中出现的新情况和新问题,要及时沟通,妥善处置,确保报名工作顺利进行。
(二)强化政策宣传
参照高考六位一体防护网建设,夏季合格考实行入场人脸识别验证措施,要求考生持身份证刷证进入考点,请各级教育考试招生机构采取多种措施和途径广泛进行宣传,督促尚未办理身份证的考生抓紧办理,确保考试期间能够持证入场。
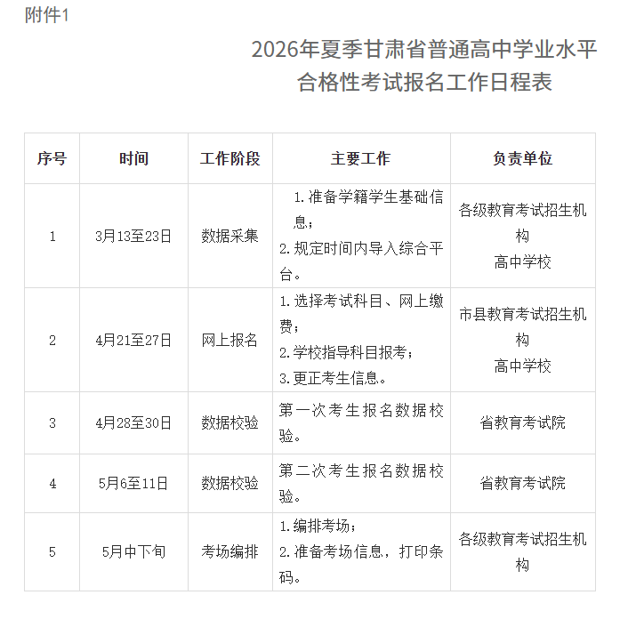
(三)完善信息采集
各级教育考试招生机构要加大培训力度,使考生和信息管理人员熟练掌握网上报名的工作流程和操作方法。要指导和督促考生认真核对基础信息,切实提高报名信息采集质量。要严格按照《2026年夏季甘肃省普通高中学业水平合格性考试报名工作日程表》(见附件1)完成各项工作。
(四)优化考生服务
为进一步优化考生服务,畅通夏季合格考报名咨询渠道,省教育考试院汇总了市(州)、县(市、区)考试招生机构夏季合格考报名工作咨询电话(见附件2),将统一向社会公布。请各级教育考试机构指定专人值守接听,解答考生政策咨询,按管理权限处理考生在综合平台操作中的相关问题。省教育考试院将汇总报名工作中的常见问题下发各地,请市(州)、县(市、区)工作人员熟练掌握,做好考生咨询服务。
附件:1.2026年夏季甘肃省普通高中学业水平合格性考试报名工作日程表
2.市(州)、县(市、区)考试招生机构夏季合格考报名工作咨询电话
甘肃省教育考试院
2026年4月7日

标签:




留言评论